国家示范性职业教育集团
导航切换
首页
集团概况
通知公告
新闻动态
项目建设
集团成员
联系我们
返回主站
学院首页
>
国家示范性职业教育集团
>
集团概况
>
大事记
>
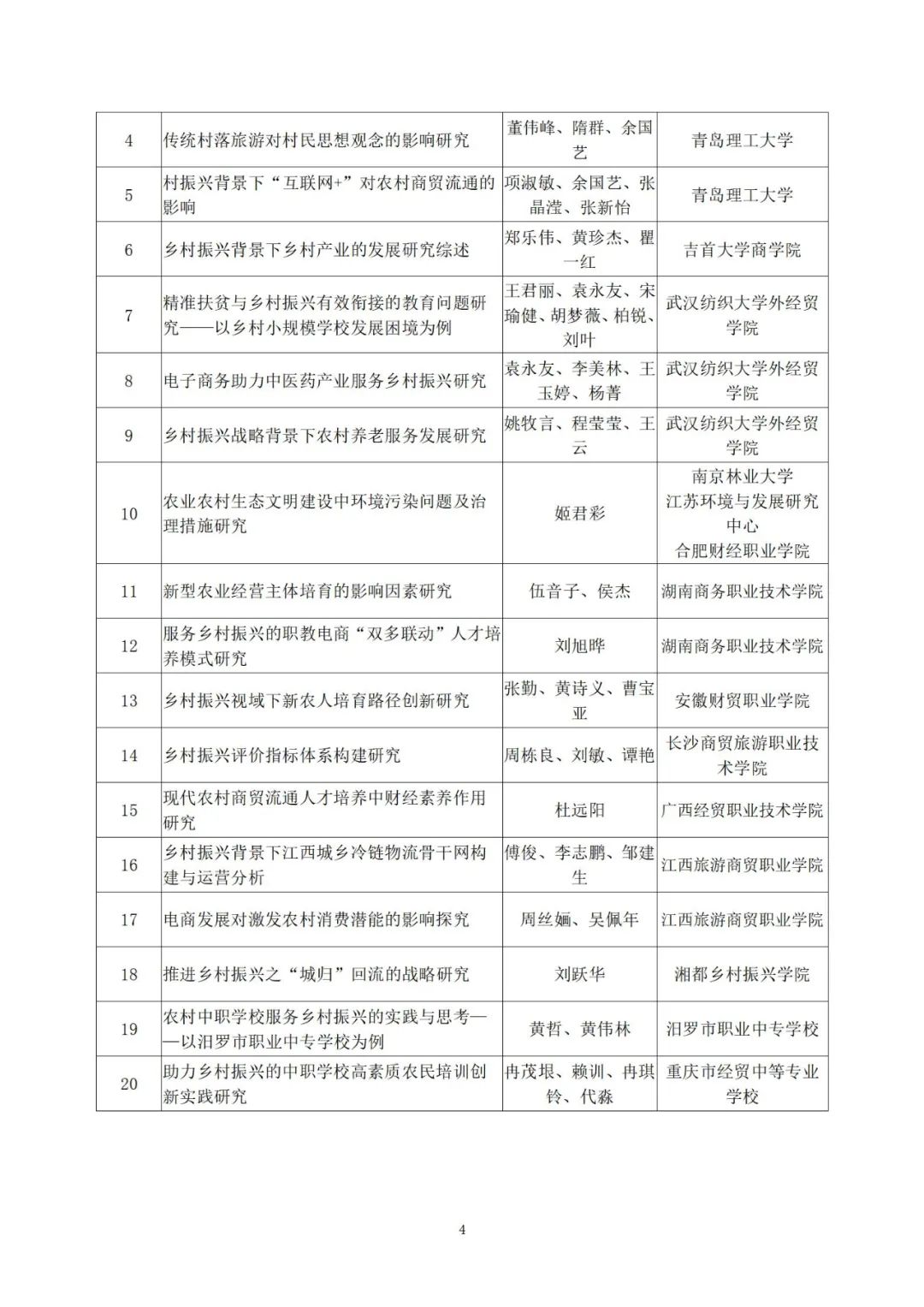
2021年度“全面推进乡村振兴构建新发展格局暨第四届乡村振兴高峰论坛”征文获奖结果通报
来源:原创 时间:2021-12-21
上一篇:
关于召开第四届全国职业院校乡村振兴协作联盟高峰论坛的通知
下一篇:
广州科技贸易职业学院:“新时代新目标新征程——2021 全国职业教育产教融合高峰论坛”邀请函
公众号
移动门户
返回顶部